首页
好博(中国)
人力外包
灵活用工
劳务派遣
招聘流程外包
猎头服务
残疾人安置
技术平台
欢创招聘系统
欢创eHR SaaS
蓝薪云人事
欢创灵工
欢创背调服务
好博平台客服
党支建设
党支介绍
党支活动
新闻动态
集团新闻
集团风采
人力资讯
行业动态
招贤纳士
内部招聘
外部招聘
走进欢创
集团介绍
集团荣誉
企业文化
联系我们
招标资讯
招标公告
招标预审公示
中标公告
English
400-888-3323
020-22091341
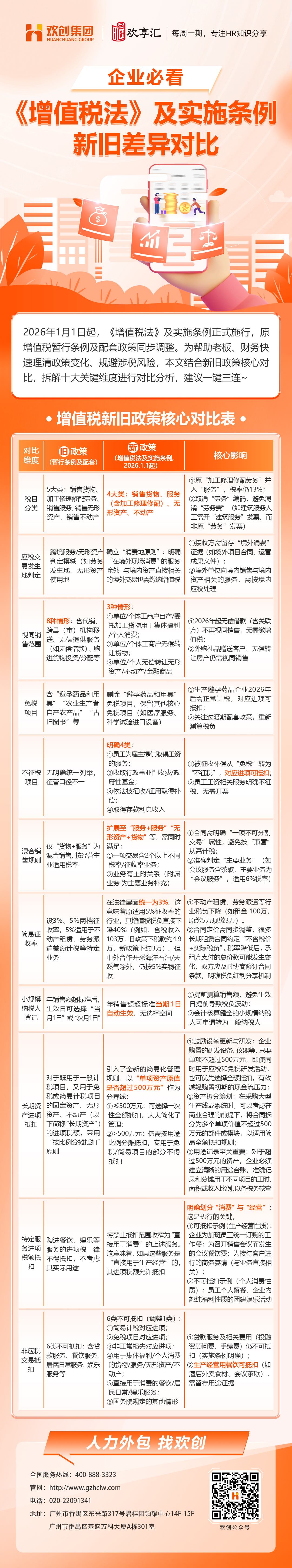
欢享汇 | 企业必看 《增值税法》及实施条例新旧差异对比
时间:2026-01-19
浏览: 1214
上一篇:
人力资源新闻速递|3分钟掌握本周国内人力快讯
下一篇:
人力资源新闻速递|3分钟掌握本周国内人力快讯
在线咨询
联系电话
官方微信
返回顶部
欢迎留言
提示
确定
乐投在线平台
|
好博在线(中国)唯一官方网站
|
乐投线上平台(集团)官方网站
|
乐鱼页面在线登录
|
乐投在线
|
LETOU(乐投)
|
乐鱼手机官方网站
|
乐投电子(中国)有限公司官网
|
乐投平台
|